用户登录 在线申请
首页 > 资讯中心 > 行业信息

行业信息

产品碳足迹标识认证通用实施规则(试行)发布

发布时间:2025-03-24

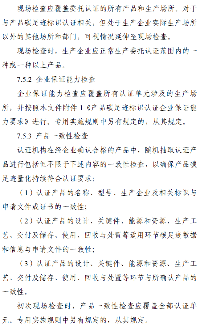
为规范产品碳足迹标识认证活动,国家认监委近日发布《产品碳足迹标识认证通用实施规则(试行)》(以下简称《规则》)和中国产品碳足迹标识。《规则》对认证机构能力要求、认证人员的基本能力要求、认证依据和模式、认证程序、获证后监督等内容作出规定。该文件已于2025年3月17日起实施。

图片

国家认监委关于发布产品碳足迹标识认证通用实施规则(试行)的公告

根据《市场监管总局等部门关于开展产品碳足迹标识认证试点工作的通知》(国市监认证发〔2024〕85号),现发布产品碳足迹标识认证通用实施规则(试行),自发布之日起实施。

国家认监委
2025年3月17日

点击此处下载附件:产品碳足迹标识认证通用实施规则  (试行).pdf

图片

图片图片

图片图片图片图片图片图片图片图片图片图片图片图片图片图片图片图片图片